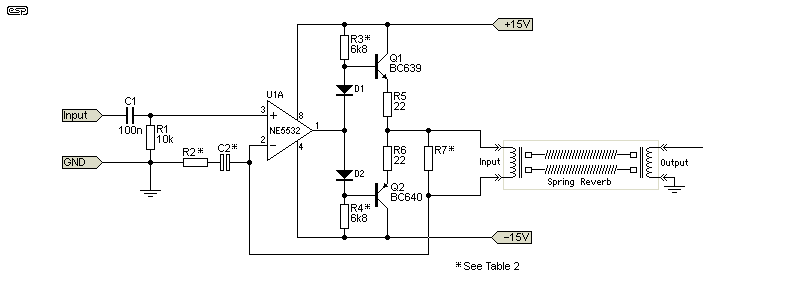
Danelectro Spring King Schematic

If you like real springs that you can stomp on and kick around then the danelectro spring king is your.
Danelectro spring king schematic. This spring king is built like a tank quite literally a spring tank. The danelectro spring king is a true spring reverb in a large format stomp box. Some danelectro guitar components are reproduced under license of u s. I don t have the schematic in digital form and i never.
I got suckered into this one well it does have some mixed reviews but i was intrigued enough to get one to try out for myself. Great 50 s era reverb with the convenience of a pedal. Ich bin eigentlich ein fan von danelectro equipment. Das design und der trashige kultfaktor sprechen mich an.
Leider kam die ernüchterung sehr schnell. I know i could just buy one but i m betting the guys on this forum could make a better one. Jul 23 2019 wa. Three simple controls for volume tone and decay are augmented by the kick pad which when kicked moves the spring around for a percussive effect.
Danelectro sometimes provides free products to beta testers who may later express their views on these products on the web or in print. We re back with some more funky vintage just for you. Has anyone here built a unit like the spring king. Kick pad for over the top reverb explosions just like you get from kicking your reverb combo across the stage.
Danelectro spring king reverb discussion in pedal pushers forum started by glenp mar 19 2020. Gotta try to build a spring reverb like the spring king but maybe without the delay chip. Prices and specs subject to change.